生物演化的模式和动力一直是科学界关注的核心问题。体型(body size)是最直观、最基础的生物演化特征,在很大程度上决定了生物与生活环境之间的相互关系。因此,体型的演化模式和驱动机制问题,一直是生态学和生物宏演化研究中关注的焦点。然而,目前我们对大部分无脊椎动物类群的体型演化历史的了解非常有限。
近日,中国科学院南京地质古生物研究所“地球-生命系统早期演化团队”孙智新博士在研究员赵方臣和研究员朱茂炎的指导下,与副研究员曾晗及美国国家自然历史博物馆Douglas H. Erwin博士合作,对繁盛于古生代海洋的代表性化石类群——三叶虫—的体型演化开展了综合研究,提出海洋的含氧量控制三叶虫大小演变的新观点。该成果于2025年5月2日在线发表于著名学术期刊《科学进展》(Science Advances)上。
科学界对生物体型演化的关注可追溯到十九世纪,这一时期提出的柯普法则(Cope’s rule)和伯格曼法则(Bergmann’s rule)分别强调了方向性演化和温度变化在体型演变中的重要作用,在学界影响深远。此后百余年中,科学家对这些法则的适用范围、驱动机制及体型演化中存在的其他模式进行了深入探索,取得了大量的重要进展。不过,这些研究大部分是针对脊椎动物展开的。虽然无脊椎动物多样性高,化石记录更加丰富,但到目前为止,仅有腕足动物和昆虫等少数无脊椎动物类群的体型演化历史得到了较全面的研究。相关研究在古生代早期海洋无脊椎动物中尤其稀缺。
三叶虫是繁盛于古生代早期海洋中的代表性动物,其演化快、物种多样性高且体型变化大(2-700 mm),是探索动物体型演化的理想对象。为此,研究团队选择三叶虫作为深入研究古生代早期动物体型演化模式和驱动力的切入点。
为开展这项研究,研究团队测量了来自全球1091个三叶虫属的4732个成年背壳的体型值,创建了目前数据量最大、时间分辨率最高的全球寒武纪和奥陶纪三叶虫的体型数据库。在此基础上,团队结合定量分析手段,在平均约3个百万年的时间尺度上精细重建了古生代早期三叶虫的体型演化历史,并探讨了内外诱因在塑造三叶虫体型演化中发挥的作用。研究首次揭示出古生代早期三叶虫体型的幕式演化特征。进一步综合分析表明,三叶虫的体型演化既不符合假设体型持续增大的柯普法则,也不符合强调温度控制的伯格曼法则,而是受到海水含氧量的调控。这一结论进一步强调了氧气在塑造后生动物早期演化中的重要作用。具体研究结果如下:
1. 古生代早期三叶虫体型的幕式演化模式。寒武纪和奥陶纪全球三叶虫的体型演化可划分为六个阶段(phase I-VI),体型在每个阶段内保持稳定,而在各阶段之间发生快速变化。其中,寒武纪第四期早期(约514 Ma)、古丈期(约500 Ma)和奥陶纪凯迪期晚期(约450 Ma)发生了明显的体型缩小事件,而在寒武纪乌溜期晚期(约506.5 Ma)和奥陶纪特马豆克期晚期(约480 Ma)则发生了两次显著的体型增大事件(图1)。统计检验证明这一模式并非化石取样造成的假象。同时,幕式演化模式在寒武纪和奥陶纪时期全球四个主要地理单元均能识别(图2),显示三叶虫体型演化模式主要受到全球而非区域性机制的控制。
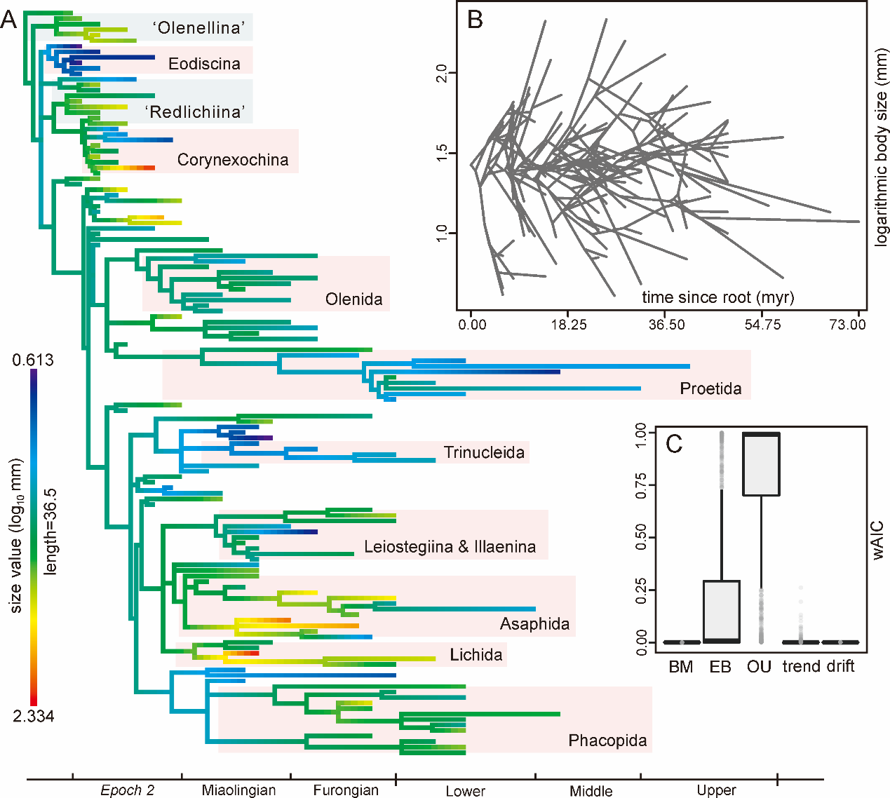
2.古生代早期三叶虫体型不存在方向性演化。为探索三叶虫整体体型模式是否掩盖了某些类群可能存在的方向性演化,研究团队评估了24个代表性三叶虫科内部的体型演化,结果显示其中大部分科的平均体型不具有显著的演化方向。团队进一步利用本研究构建的三叶虫系统发育树,结合祖先状态恢复、宏演化模型匹配等手段定量评估了古生代早期136个三叶虫科之间的体型演化模式。结果显示大部分三叶虫科的体型演化围绕在整体均值附近,而大型/小型类群在演化树中的各个位置独立地出现(图3)。上述证据均支持三叶虫体型不存在长期演化趋势,排除了柯普定律在这一著名灭绝动物类群中的存在。
3. 海洋氧化还原状态控制了古生代早期三叶虫体型演化模式。三叶虫体型的幕式演化与寒武纪和奥陶纪期间的海洋氧化还原波动存在着明显的相关性(图4):三次小型化事件分别与著名的Sinsk、SPICE和HOAE缺氧事件相吻合,从寒武纪晚期到奥陶纪最早期的长期氧含量动荡与小型化阶段IV相匹配,而几乎贯穿整个奥陶纪的大体型阶段(V)与这一时期海洋的持续氧化一致。这一现象表明海洋氧化还原状态变化是驱动全球三叶虫体型演化的关键机制。这一结论为探究氧气对生物体型的控制提供了一个来自海洋无脊椎动物的典型例子,也为支持氧气在早期动物演化中的重要性提供了一条独立证据。相比之下,尽管奥陶纪期间全球温度发生了明显下降,但三叶虫体型的演化与温度变化几乎没有显示相关性(图4)。结合其他相关研究,团队认为温度对体型的控制可能在含氧量超过某个阈值后才显现出来。另外,缺氧事件中,三叶虫的体型变化比全球生物多样性的变化更加敏感,表明体型的下降可能是环境危机的早期预警信号。因此,在评估当今全球变化的影响时,动物的小型化可能需要引起更多的关注。
随着当前地球科学领域研究范式的转变,基于化石数据、关注较大尺度变化、依赖定量分析的宏演化研究已成为了解生物演化历史的重要手段。本研究再次显示,相关手段在传统门类化石记录中的应用仍存在着巨大潜力,在未来古生物研究中应予以重视。
此项研究得到国家重点研发计划和国家自然科学基金委等项目的支持。
论文相关信息:Sun Z., Zhao F.*, Zeng H., Erwin D. H., Zhu M*. 2025. Episodic body size variations of early Paleozoic trilobites associated with marine redox changes. Science Advances, https://doi.org/10.1126/sciadv.adt7572.
图1:古生代早期寒武纪与奥陶纪全球三叶虫体型的演化模式,红色箭头为五次重要的体型变化事件,罗马数字为这一时期三叶虫体型演化的六个阶段。图中所示各时期代表性大型及小型三叶虫的线描图来自https://www.trilobites.info,未按实际比例。

图2:古生代早期四个主要地理单元(劳伦、东冈瓦纳、西冈瓦纳、波罗的和阿瓦隆)上的三叶虫体型演化模式,1-3为重要体型变化事件。

图3:基于系统发育框架古生代早期三叶虫科一级体型演化(A,B)及模型匹配结果(C)

图4:古生代早期三叶虫体型演化与环境背景的关系,B为海洋氧化还原状态变化,C为温度变化。
附件下载:
