志留纪见证了植物最初的多样化与植物地理分区的形成,是早期陆生维管植物起源与演化的关键时期。工蕨纲是早期陆生植物的关键类群之一,其与真叶植物在华南、澳大利亚、哈萨克斯坦和加拿大的志留系地层中首次出现。工蕨纲以其模式属——工蕨属(Zosterophyllum)为代表,从志留纪晚期(Pridoli)开始有明确的化石记录,到早泥盆世经历了繁衍、壮大直至消失,在全球留下了广泛的化石记录。
近期,中国科学院南京地质古生物研究所早期陆生植物研究团队研究员徐洪河、王怿,特别研究助理王凯和刘炳材博士,联合曲阜师范大学汪瑶博士和中国地质大学(武汉)副教授纵瑞文,对新疆塔城地区普里道利统(Pridoli)的植物化石展开了系统研究,并定量分析了早期陆生植物中的世界广布属Zosterophyllum的物种多样性和形态差异的演化模式。研究成果发表于国际植物学专业期刊《植物学年鉴》(Annals of Botany)。
研究团队在西准噶尔盆地乌图布拉克组发现了一种新的工蕨属植物,将其命名为芒克鲁工蕨Zosterophyllum mangkeluense。该植物呈簇状丛生,基部具H型或K型分枝,直立的茎轴顶端着生有孢子囊穗,囊穗由不等瓣的孢子囊相对紧密地螺旋排列而成。该新种的发现丰富了该地区志留纪晚期的植物群组成,也是目前全球最早的工蕨属植物产出记录之一。
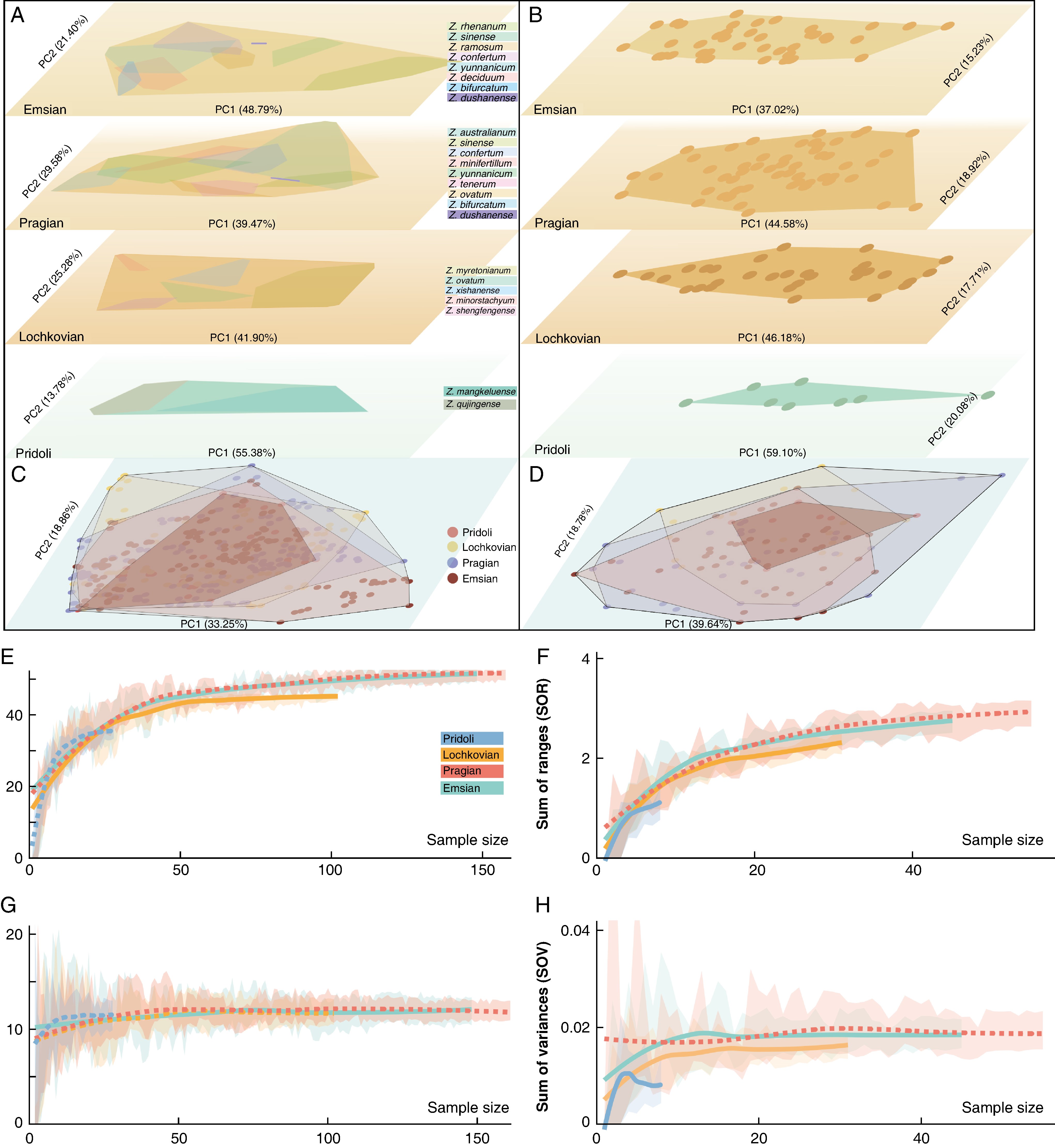
研究团队进一步收集了全球工蕨属的化石记录与18个工蕨属植物的形态学数据,通过形态空间与形态差异分析、多样性分析等方法,揭示了该属从普里道利期(Pridoli)到埃姆斯期(Emsian)的演化轨迹。研究发现,工蕨属的物种多样性在早泥盆世布拉格期(Pragian)达到峰值,但其形态空间的扩张早于物种多样性的增加,发生在普里道利期(Pridoli)到洛赫考夫期(Lochkovian),呈现出物种多样性与整体形态差异解耦的演化模式,表明形态创新可能是推动早期陆生植物多样化的重要驱动力。
本研究以工蕨新类群为切入点,结合定性描述与定量统计的方法,揭示了工蕨属植物在早期陆生植物演化中物种多样性与整体形态差异存在解耦的现象,对该类群的演化轨迹进行了更加清晰的描绘,为理解志留纪—泥盆纪植物演化提供了新证据。
本研究得到了国家重点研发计划专项、国家自然科学基金、山东省自然科学基金和国家重点实验室开放课题的联合资助。
论文相关信息:Wang Y.†, Liu B.C.†, Zong R.W., Wang K., Wang Y., Xu H.H.*. 2026. Uncoupling of morphological disparity and species diversity in Zosterophyllum, with its new species from the Pridoli (Silurian) of West Junggar, Xinjiang, China. Annals of Botany. https://doi.org/10.1093/aob/mcaf337.

芒克鲁工蕨(Zosterophyllum mangkeluense)复原图(比例尺:10mm)

工蕨属植物物种多样性与形态差异分析

工蕨属植物整体(A, C)与孢子囊(B, D)形态空间及稀疏化(E-H)分析
附件下载: